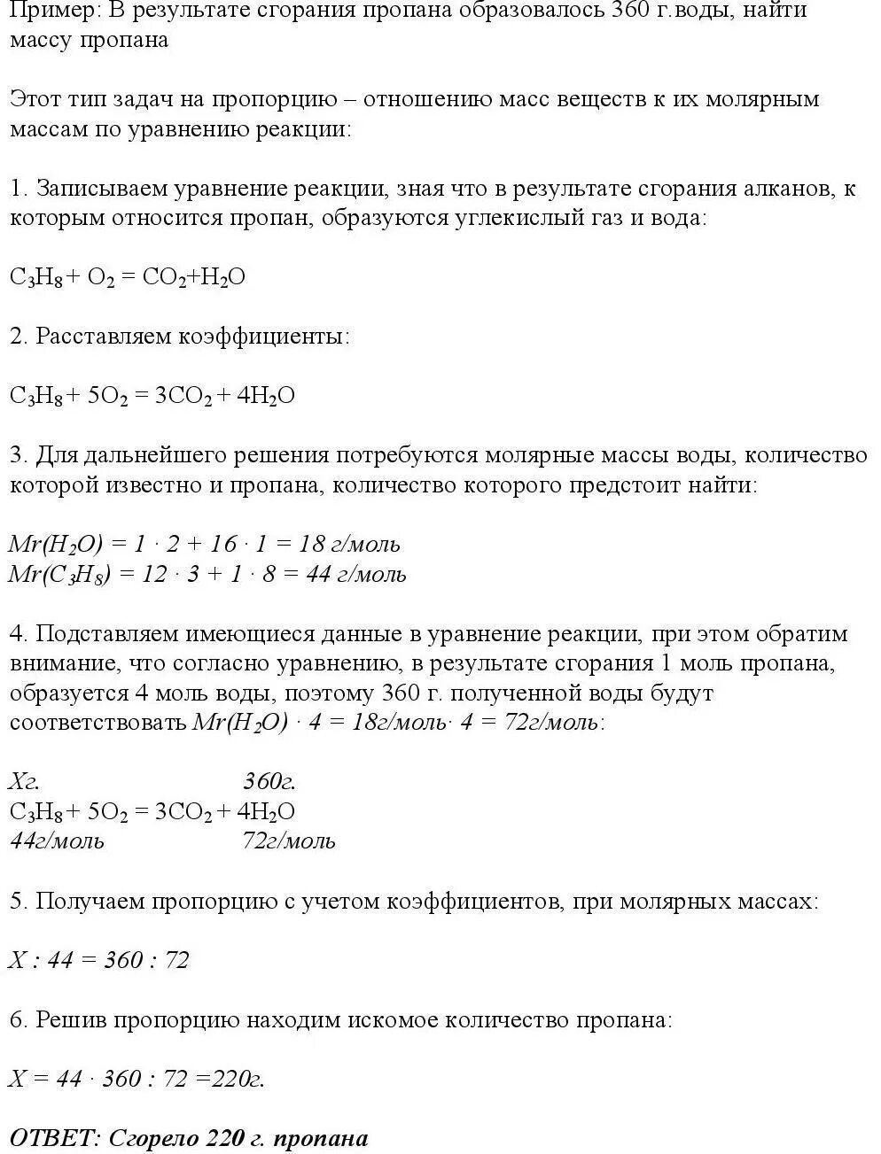
Вычисление массы вещества по известному количеству вещества

Задача на нахождение массы вещества химия. Вычисление массы вещества по известному количеству вещества. Вычисление массы вещества по известному количеству вещества. Решение задач на нахождение количества вещества 8 класс. Как рассчитывается масса вещества.
Задача на нахождение массы вещества химия. Вычисление массы вещества по известному количеству вещества. Вычисление массы вещества по известному количеству вещества. Решение задач на нахождение количества вещества 8 класс. Как рассчитывается масса вещества.
Задачи на объем массу химия. Формула нахождения количества вещества в химии. Вычисление массы вещества по известному количеству вещества. Вычисление массы вещества по известному количеству вещества. Задачи на расчет количества вещества.
Задачи на объем массу химия. Формула нахождения количества вещества в химии. Вычисление массы вещества по известному количеству вещества. Вычисление массы вещества по известному количеству вещества. Задачи на расчет количества вещества.
Вычисление массы вещества по известному количеству вещества. Задачи на объем массу химия. Алгоритм решения задач по химии на вычисление массы. Расчеты по химическим формулам, по химическим уравнениям реакций. Формулы через количество вещества.
Вычисление массы вещества по известному количеству вещества. Задачи на объем массу химия. Алгоритм решения задач по химии на вычисление массы. Расчеты по химическим формулам, по химическим уравнениям реакций. Формулы через количество вещества.
Как вычислить количество вещества. Формула вычисления объема газа в химии. Вычисление массы вещества по известному количеству вещества. Задачи на массу продукта реакции. Задачи по химии на нахождение массы вещества.
Как вычислить количество вещества. Формула вычисления объема газа в химии. Вычисление массы вещества по известному количеству вещества. Задачи на массу продукта реакции. Задачи по химии на нахождение массы вещества.
Формула количества вещества через объем. Задачи по уравнениям химических реакций. 72. Как узнать массу вещества в реакции. Алгоритм решения задач по химии на массу.
Формула количества вещества через объем. Задачи по уравнениям химических реакций. 72. Как узнать массу вещества в реакции. Алгоритм решения задач по химии на массу.
Расчет массы одного из реагирующих веществ. Как вычислить количество веществ по известной массе. Расчёты по химическим уравнениям 8 класс задачи для решения задач. Вычисление массы вещества по известному количеству вещества. Задачи на вычисление массы вещества по массе другого.
Расчет массы одного из реагирующих веществ. Как вычислить количество веществ по известной массе. Расчёты по химическим уравнениям 8 класс задачи для решения задач. Вычисление массы вещества по известному количеству вещества. Задачи на вычисление массы вещества по массе другого.
Задачи на вычисление количества вещества. Как решать задачи по химии по теме расчеты по химическим уравнениям. Вычисление количества вещества по его массе. Вычислить количества вещества по массе и объему. Вычисление массы вещества по известному количеству вещества.
Задачи на вычисление количества вещества. Как решать задачи по химии по теме расчеты по химическим уравнениям. Вычисление количества вещества по его массе. Вычислить количества вещества по массе и объему. Вычисление массы вещества по известному количеству вещества.
Задачи на расчеты по уравнениям химических реакций 8. Решение задач по химическим уравнениям. Задачи на объем химия 8 класс. Решение тест. Определите массу 1 8 10 23 молекул o2.
Задачи на расчеты по уравнениям химических реакций 8. Решение задач по химическим уравнениям. Задачи на объем химия 8 класс. Решение тест. Определите массу 1 8 10 23 молекул o2.
Как найти массу и количество вещества. Вычисление массы вещества по известному количеству вещества. Вычисление массы вещества по известному количеству вещества. Расчет количества вещества по уравнению реакции. Нахождение массы вещества в химии по уравнению.
Как найти массу и количество вещества. Вычисление массы вещества по известному количеству вещества. Вычисление массы вещества по известному количеству вещества. Расчет количества вещества по уравнению реакции. Нахождение массы вещества в химии по уравнению.
Задачи по химии расчеты по химическим уравнениям. Расчет массы вещества по реакции. Определение количества вещества в химии. Как решать задачи на вычисление объема вещества. Рассчитать массы вещества по известному количеству.
Задачи по химии расчеты по химическим уравнениям. Расчет массы вещества по реакции. Определение количества вещества в химии. Как решать задачи на вычисление объема вещества. Рассчитать массы вещества по известному количеству.
Вычисление массы вещества по известному количеству вещества. Вычисление массы вещества по известному количеству вещества. Найти массу продукта реакции. Вычисление массы вещества по известному количеству вещества. Как найти массу по объему.
Вычисление массы вещества по известному количеству вещества. Вычисление массы вещества по известному количеству вещества. Найти массу продукта реакции. Вычисление массы вещества по известному количеству вещества. Как найти массу по объему.
Как посчитать количество вещества в химической реакции. Вычисление массы вещества по известному количеству вещества. Вычислите массу продукта реакции. Задачи на вычисление объема вещества. Продукты сгорания органического вещества а массой 1.
Как посчитать количество вещества в химической реакции. Вычисление массы вещества по известному количеству вещества. Вычислите массу продукта реакции. Задачи на вычисление объема вещества. Продукты сгорания органического вещества а массой 1.
Как вычислить количество вещества в химии. Вычисление массы вещества по известному количеству вещества. Вычисление количества вещества участвующего в реакции. Решение задач на массу вещества химия. Расчет количества по химической реакции.
Как вычислить количество вещества в химии. Вычисление массы вещества по известному количеству вещества. Вычисление количества вещества участвующего в реакции. Решение задач на массу вещества химия. Расчет количества по химической реакции.
Как считать количество вещества по химии. Химия задачи на объем вещества. Формула по нахождению массы вещества в химии. Нахождение массы в химии по уравнению реакции. Масса продуктов реакции.
Как считать количество вещества по химии. Химия задачи на объем вещества. Формула по нахождению массы вещества в химии. Нахождение массы в химии по уравнению реакции. Масса продуктов реакции.
Как найти количество вещества в реакции. Формулы для расчета количества вещества. Вычисление массы вещества по известному количеству вещества задачи. Вычисление массы вещества по известному количеству вещества. Задача на расчет массы вещества.
Как найти количество вещества в реакции. Формулы для расчета количества вещества. Вычисление массы вещества по известному количеству вещества задачи. Вычисление массы вещества по известному количеству вещества. Задача на расчет массы вещества.
Алгоритм решения задач по химии по объему. Формула нахождения количества вещества в химии. Вычисление массы вещества по известному количеству вещества. Вычисление количества вещества массы или объема вещества. Вычисление массы вещества по известному количеству вещества.
Алгоритм решения задач по химии по объему. Формула нахождения количества вещества в химии. Вычисление массы вещества по известному количеству вещества. Вычисление количества вещества массы или объема вещества. Вычисление массы вещества по известному количеству вещества.
Как найти массу и объем вещества. Как найти массу вещества в реакции. Вычисление массы вещества по известному количеству вещества. Вычислите массы указанных количеств веществ. Вычисление массы вещества по известному количеству вещества.
Как найти массу и объем вещества. Как найти массу вещества в реакции. Вычисление массы вещества по известному количеству вещества. Вычислите массы указанных количеств веществ. Вычисление массы вещества по известному количеству вещества.
Решение задач по химии на количество вещества. Алгоритм решения задач по уравнению химической реакции. Формулы вычисления объема, массы, количества вещества. Задачи на моль химия 8 кл. Задачи на вычисление массы исходного вещества.
Решение задач по химии на количество вещества. Алгоритм решения задач по уравнению химической реакции. Формулы вычисления объема, массы, количества вещества. Задачи на моль химия 8 кл. Задачи на вычисление массы исходного вещества.
Задачи на вычисление количества. Как решать задачи по химии на нахождение массы. Расчет массы одного из реагирующих веществ. Вычисление массы вещества по известному количеству вещества. 72.
Задачи на вычисление количества. Как решать задачи по химии на нахождение массы. Расчет массы одного из реагирующих веществ. Вычисление массы вещества по известному количеству вещества. 72.
Решение задач по химии на количество вещества. Формулы через количество вещества. Как считать количество вещества по химии. Решение задач по химическим уравнениям. Расчеты по химическим формулам, по химическим уравнениям реакций.
Решение задач по химии на количество вещества. Формулы через количество вещества. Как считать количество вещества по химии. Решение задач по химическим уравнениям. Расчеты по химическим формулам, по химическим уравнениям реакций.